
沐曦股份将于12月5日正式申购。公司拟发行4010万股,募资39.04亿元投向三大GPU项目研发,其新一代C700系列产品性能对标英伟达H100。
沐曦股份启动科创板IPO发行程序,"国产GPU第一股"争夺战进入冲刺阶段。
国产GPU芯片厂商沐曦股份IPO进程再提速,将于12月5日正式申购。公司拟发行4010万股,募资39.04亿元投向三大GPU项目研发,其新一代C700系列产品性能对标英伟达H100。
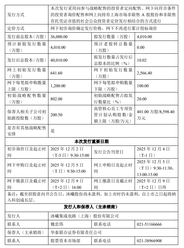
沐曦股份11月26日发布首次公开发行股票并在科创板上市发行安排及初步询价公告。本次发行网上申购代码787802,初步询价日为12月2日,申购日为12月5日,初始战略配售数量802万股。

这标志着国产GPU"四小龙"中的沐曦股份与摩尔线程在"国产GPU第一股"争夺战中进入最后冲刺阶段。公司2024年营收达7.43亿元,但仍面临累计亏损超32亿元的挑战,预计最早2026年实现盈亏平衡。
对标英伟达H100的新品布局
沐曦股份此次IPO募资将重点投向新一代产品研发。根据招股书,公司计划投入24.59亿元用于新型高性能通用GPU研发及产业化项目,主要开发曦云C系列训推一体芯片的第二代和第三代产品C600和C700。
其中最受关注的C700系列已于2025年4月立项,性能将对标国际主流GPU产品英伟达H100,预计2027年下半年实现大规模量产。公司在招股书中表示,C700系列采用国内先进工艺制程,构建了从设计、制造到封装测试的国产供应链闭环,核心技术自主可控。
目前公司主力产品曦云C500系列为主要收入来源。2023年、2024年和2025年1-3月,该系列收入分别为1546.81万元、7.22亿元和3.14亿元,占同期主营业务收入的比例分别为30.09%、97.28%和97.87%。
营收暴增但亏损持续扩大
沐曦股份近年来营收实现爆发式增长。2022年至2024年,公司营业收入分别为42.64万元、5302.12万元、7.43亿元,2022年至2024年营收复合增长率达4074.52%。2025年前三个月实现营业收入3.20亿元。
业绩增长主要得益于曦云C500在2024年2月量产后的规模化应用。产品陆续在多个国家人工智能公共算力平台、运营商智算平台和商业化智算中心批量应用。截至2025年9月5日,训推一体系列产品在手订单金额为14.13亿元。
然而公司尚未实现盈利。2022年至2024年及2025年1-3月,沐曦股份分别净亏损7.77亿元、8.71亿元、14.09亿元和2.33亿元,累计亏损超32亿元。2025年上半年营收9.15亿元,同比增长404.51%,但仍亏损1.86亿元。

市场份额仍待提升
根据招股书披露的测算数据,沐曦股份2024年在中国AI芯片市场中的份额约为1%。公司表示,AI芯片市场基本形成由英伟达和AMD组成的"一超一强"寡头垄断格局,英伟达全球市场份额超80%。
沐曦股份承认在技术积累、产品性能、人员规模、产业化经验等各方面相比英伟达、AMD等国际领先企业存在较大差距。公司主要的国内竞争对手包括海光信息、天数智芯、壁仞科技、摩尔线程等GPU芯片设计企业,以及华为海思、寒武纪、昆仑芯等ASIC芯片设计企业。
公司预计达到盈亏平衡点的预期时间最早为2026年。2022年至2024年累计研发投入金额为22.47亿元,占营收比例为282.11%,显示出对技术研发的持续大额投入。
风险提示及免责条款
市场有风险,投资需谨慎。本文不构成个人投资建议,也未考虑到个别用户特殊的投资目标、财务状况或需要。用户应考虑本文中的任何意见、观点或结论是否符合其特定状况。据此投资,责任自负。
海量资讯、精准解读,尽在新浪财经APP
天宇优配提示:文章来自网络,不代表本站观点。